三国人生模拟【保姆级攻略·中篇·群英幻想太守】从入门到入土2025.08版
发布时间:2026-01-15 00:02:14来源:点击:
三国人生模拟【保姆级攻略·中篇·群英幻想太守】从入门到入土2025.08版如下:
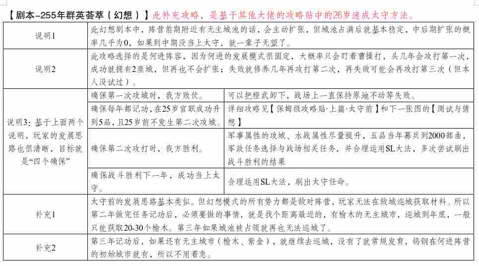
写在最前:游戏共有5个剧本,其中前3个剧本,武将有寿命会老死,第4、5个剧本为幻想剧本,武将不存在寿命之忧,满足玩家收集全武将、全宝物图鉴的梦想。我之前【保姆级攻略·上篇·太守前】的攻略,就是基于剧本1,十八路诸侯剧本所作,虽然大部分内容可以1-5剧本通用,但各剧本玩法一定存在着不少区别。下面我将根据剧本4-群英荟萃(幻想)剧本,进行少量太守前攻略的补充。
【直接上图】

幻想模式我在摸索期间玩过三次。
第一次,根据之前大佬攻略,成功26岁当上太守。
第二次,在24岁六品阶段进入了战时状态。有大佬的攻略里说,如果下一年升五品,也会有概率升五品的当年直接当太守,但可能是版本更新的缘故,我尝试SL了30多次,均未成功,只能放弃。
第三次,成功在25岁升到五品,且没有触发二次攻城战,但发现25岁当年并不像攻略所说,处于战时状态,也就是说26岁不攻城。所以我对26岁当太守的攻略产生了质疑,并在当时选择了直接跳到下一年,到26岁发现还是没有进入战时状态,继续直接跳过,到27岁、28岁,都没有触发战时状态。当时心态崩了,直接删除存档。
三次尝试只有第一次碰巧成功了,所以玩回剧情1,但是在我整理【上篇·太守前】攻略时,突然有了一些猜想。因此有了下图的测试和结果猜测。虽然测试的是第一次攻城的触发时间点,但原理应当也可以运用到第二次攻城的触发,不过结论有待各位玩家亲自实践验证。

总而言之:剧本4中,如果五品前已经发生二次攻城,建议重新开档,五品后还没有二次攻城的,建议按部就班做军政任务,耐心等待攻城时机,不必追求26岁准时当太守。如果都三品了还没有开始第二次攻城的,说明此测试理论有误,有待大佬改正,建议重新开档。
至此,中篇补充攻略介绍完毕!如有时间,会继续完成【太守后】的攻略!感谢阅读!
PS:游戏虽然停更,但三国迷的热情不会褪去!
用肝佬的话来说,任何游戏都没有BUG,只有“游戏特性”!
总得来说,作为单机游戏,《三国人生模拟》的整体完成度已经很高了,也具备可玩性和成就感!推荐尝试!
以上就是三国人生模拟【保姆级攻略·中篇·群英幻想太守】从入门到入土2025.08版相关内容。
上一篇:魔法工艺魔法工艺无脑BD
下一篇:鹅鸭杀就你爱吃鸡腿?秃鹫攻略
